Fabricación de máquinas de corte por láser: Del pedido al acabado
Introducción
Las máquinas de corte láser se han convertido en herramientas esenciales en industrias que van desde la automotriz hasta la publicidad. Su capacidad para cortar con precisión diversos materiales como acero al carbono, acero inoxidable y aluminio las hace indispensables en la fabricación. Pero, ¿alguna vez se ha preguntado cómo se fabrican estas máquinas de alta tecnología? En este artículo, lo guiaremos a través del proceso detallado de fabricación de una máquina de corte láser, desde la fase inicial de diseño hasta las verificaciones finales de calidad. Comprender estos pasos puede ayudar a los clientes a ampliar su perspectiva al seleccionar una máquina de corte láser CNC de fibra, permitiéndoles encontrar equipos con mejor calidad y rendimiento superior.
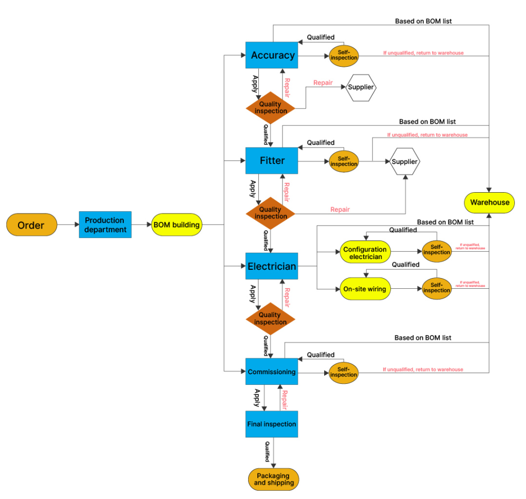
1 Visión general
A continuación se muestra el diagrama de flujo de producción de la cortadora láser para su referencia.

2 Diseño e ingeniería
El viaje de una cortadora láser de fibra comienza con el diseño y la ingeniería. Esta etapa es crucial, ya que sienta las bases para todo el proceso de producción. Los ingenieros diseñan el plano de la máquina según el contrato y los requisitos específicos del cliente, considerando factores como limitaciones del sitio, suministro eléctrico, velocidad de corte y capacidad. Según la distribución de las instalaciones del cliente, los ingenieros crean un plan detallado que incluye la ubicación del enfriador, la fuente láser, el gabinete de distribución de energía, los equipos de carga y descarga y la máquina de corte principal. Una vez que se completan los cimientos y los esquemas eléctricos, se confirman con el cliente. Esto permite que el cliente prepare los cimientos, el suministro eléctrico, el agua y la conexión a tierra con anticipación, asegurando que la máquina pueda instalarse y ponerse en marcha inmediatamente después de la entrega.
En esta fase, los ingenieros también ejecutan simulaciones para garantizar que el diseño cumpla con los estándares de rendimiento requeridos. Evalúan factores como la estabilidad térmica, la resistencia a las vibraciones y la integridad estructural. Una vez que se finaliza el diseño, pasa a la etapa de construcción de la lista de materiales (BOM).
3 Construcción de la lista de materiales (BOM)
Una vez que se finalizan los planos de diseño, la fábrica comienza a construir la lista de materiales (BOM) y a organizar todos los componentes necesarios. Esto incluye la adquisición de acero, aluminio y sujetadores para el marco de la máquina, así como componentes clave como el enfriador de agua, la fuente láser, la cabeza de corte, el compresor de aire y el colector de polvo. SENFENG también desarrolla componentes como la fuente láser, las cabezas de corte y el sistema de control, ofreciendo flexibilidad según las preferencias del cliente. La BOM es crucial para calcular los costos de producción, planificar las adquisiciones y programar la fabricación de manera eficiente.
4 Inspección de materiales entrantes
Después de que se adquieren los materiales, pasan por un estricto proceso de inspección de calidad por parte de los departamentos relevantes. Los materiales se clasifican, y componentes como piezas de la máquina, cremalleras y guías se prueban para verificar su precisión según las especificaciones del diseño. Componentes críticos como láseres y cabezas láser también se someten a pruebas de precisión y rendimiento. Si algún material no cumple con los estándares, se devuelve para su reelaboración. El control de calidad es integral en cada etapa, desde los materiales entrantes hasta el producto final, garantizando la calidad y confiabilidad de la máquina.
5 Producción de componentes
Los fabricantes con capacidades de producción a menudo desarrollan y producen componentes mecánicos críticos, como la cama y la viga de la máquina, lo que ayuda a garantizar mejor la precisión de la cortadora láser CNC de fibra. Por ejemplo, la cama de la máquina se suelda con placas y tubos de acero de alta calidad, que se someten a un proceso de recocido para aliviar el estrés interno. Después del mecanizado grueso, la máquina pasa por un proceso de envejecimiento por vibraciones, mecanizado semifino, envejecimiento por vibraciones y mecanizado de precisión. El estrés se elimina completamente, reduciendo la deformación de la máquina y asegurando que su precisión permanezca sin cambios durante mucho tiempo.
6 Ensamblaje mecánico e inspección de calidad
En la fase de ensamblaje, técnicos calificados siguen planos detallados para construir los componentes mecánicos de la cortadora láser, incluyendo la cama, vigas, cremalleras, rieles, etc. Este proceso de ensamblaje preciso es crucial, ya que garantiza que todas las partes mecánicas se alineen correctamente para un rendimiento óptimo de la máquina. Una vez completado el ensamblaje, el departamento de control de calidad realiza inspecciones exhaustivas de proceso. Estas inspecciones implican verificar la precisión, alineación y otras características de rendimiento de los componentes ensamblados. Garantizar una alta precisión en esta etapa es vital para mantener la calidad general y la confiabilidad de la máquina.
7 Integración eléctrica y del sistema de control
El sistema eléctrico de la máquina se integra luego con el sistema láser. Esto implica cablear el panel de control, la fuente de alimentación, los motores y los sensores. El sistema de control es el cerebro de la máquina de corte láser, gestionando todo, desde la potencia del láser y la velocidad de corte hasta las características de seguridad.
Las máquinas de corte láser modernas a menudo vienen con sistemas de control avanzados que admiten automatización, monitoreo remoto y análisis de datos. Estos sistemas se programan con el software necesario y su funcionalidad se prueba exhaustivamente para garantizar un funcionamiento sin problemas.
8 Ensamblaje final y calibración
Después de instalar todos los componentes, la máquina de corte láser pasa por el ensamblaje final. Esto implica conectar la máquina a su base, adjuntar accesorios adicionales y asegurar todos los componentes en su lugar. Una vez ensamblada, la máquina se calibra para garantizar que cumpla con los estándares de rendimiento deseados.
La calibración es un proceso meticuloso donde los técnicos ajustan finamente las configuraciones de la máquina, incluyendo la alineación del láser, el enfoque y los parámetros de corte. Este paso es crucial para lograr la precisión y exactitud por las que son conocidas las máquinas de corte láser.
9 Inspección de calidad y puesta en marcha
Una vez completado el ensamblaje, el departamento de control de calidad realiza una inspección exhaustiva basada en la lista de verificación de la BOM. Esto asegura que todos los aspectos de la máquina, incluyendo velocidad, precisión y estabilidad, cumplan con los estándares requeridos. Después de esta rigurosa verificación de calidad, los ingenieros proceden con las pruebas y calibración del equipo. Este paso es crucial para optimizar el rendimiento de la máquina y garantizar que esté completamente operativa antes de ser entregada al cliente.
10 Inspección previa a la entrega
Una vez completadas las pruebas, se realiza una inspección final de la máquina. Los ingenieros cortarán piezas de muestra según los materiales, grosores y formas especificados por el cliente para garantizar que la máquina cumpla con los estándares de rendimiento y los requisitos del cliente. Los clientes son bienvenidos a visitar la fábrica y participar en este proceso de inspección. Además, nuestros ingenieros brindarán capacitación in situ al personal técnico del cliente.
11 Embalaje y envío
Una vez que el equipo pasa todas las pruebas, se embala cuidadosamente para su envío. Para la cortadora láser CNC de fibra, su fuente láser se empaca en cajas de madera y las piezas pequeñas en cajas de cartón. Otras partes se envuelven con espuma de polietileno y película protectora para protegerlas de daños externos.
La máquina se envía luego a la ubicación del cliente, donde será instalada y puesta en marcha por técnicos capacitados. La instalación implica configurar la máquina y calibrarla según los requisitos específicos del sitio.
12 Instalación y puesta en marcha
Cuando la máquina de corte láser llega al sitio del cliente, este debe inspeccionar el equipo según la lista de verificación del fabricante. Esto incluye verificar daños, asegurar que todas las partes y manuales estén incluidos y preparar la energía, los cimientos y la conexión a tierra según sea necesario. Posteriormente, los ingenieros guiarán el proceso de instalación, asegurando que el equipo esté nivelado y estable, y conectarán todos los componentes, incluyendo la fuente láser, el enfriador de agua, la cabeza de corte, los sistemas eléctricos, etc.
Los ingenieros luego realizan calibración y pruebas en el sitio para garantizar que la máquina funcione de manera óptima en su nuevo entorno. Los ingenieros brindarán capacitación técnica y de seguridad a los operadores del cliente durante un período de dos semanas a un mes para garantizar el funcionamiento sin problemas del equipo. Además, si surgen problemas técnicos en el futuro, el equipo de ingeniería ofrecerá soporte en línea las 24 horas.
Conclusión
El proceso de fabricación de una máquina de corte láser es un viaje complejo que involucra múltiples etapas, cada una crítica para el rendimiento final de la máquina. Desde el diseño y la construcción de la BOM hasta el ensamblaje y el control de calidad, cada paso se planifica y ejecuta meticulosamente para producir una máquina que cumpla con los más altos estándares de precisión y confiabilidad. Al comprender este proceso, las empresas pueden tomar decisiones más informadas al seleccionar el equipo de corte láser adecuado para sus necesidades.



